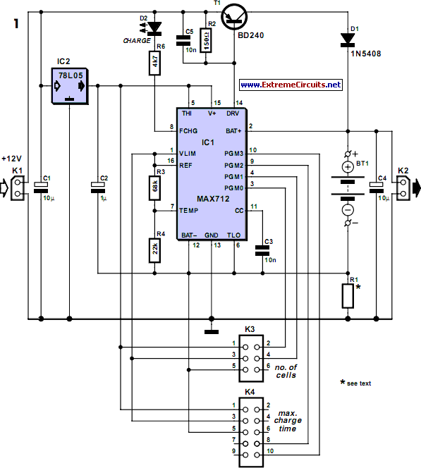
schéma chargeur nimh
Dans un contexte où les technologies évoluent rapidement, le choix des systèmes de recharge des…
Dans un contexte où les technologies évoluent rapidement, le choix des systèmes de recharge des…
Le courant de charge des batteries NiMH (Nickel-Métal Hydrure) est un sujet essentiel pour quiconque…