edf ejp linky
Comprendre le tarif EJP et son lien avec Linky Le tarif EJP, ou Effacement Jour…
Comprendre le tarif EJP et son lien avec Linky Le tarif EJP, ou Effacement Jour…
Les compteurs électriques Linky, bien qu'efficaces, peuvent parfois poser certaines difficultés pour les utilisateurs, notamment…
EJP et Compteur Linky : Un Duo Complémentaire pour Maîtriser sa Consommation Énergétique Le secteur…
Compteur Linky et EJP : enjeux et perspectives L'utilisation des compteurs Linky soulève de nombreuses…
ejp linky : Comprendre son fonctionnement et ses implications La gestion de l'énergie au sein…
EJP ou Tempo : Quelle Option Choisir pour Votre Énergie Solaire ? Le marché de…
Dans un milieu où les consommateurs cherchent à jongler entre économies d'énergie et gestion optimale…
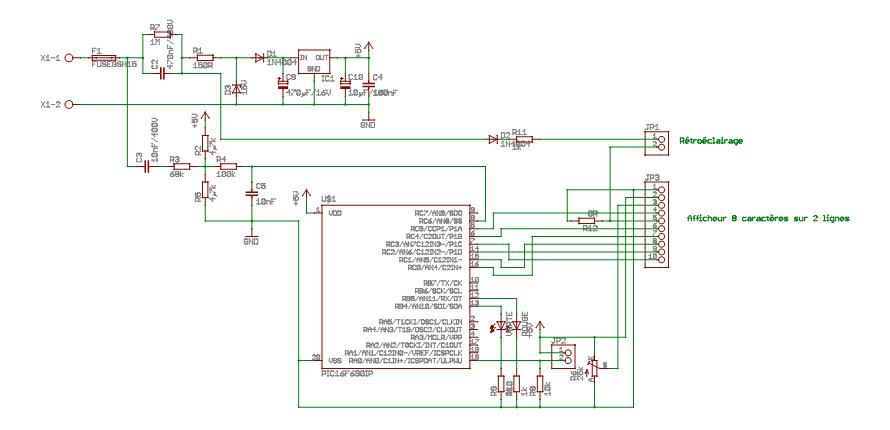
Contacteur EJP : Schéma de branchement Le système de contacteur EJP permet de gérer l'énergie…
Compteur EJP Bloqué : Comprendre le Problème et ses Solutions Le compteur EJP (Effacement Jour…
Compteur Linky et EJP : Un Débat Énergisant Le compteur Linky et son interaction avec…