exemple déclaration préalable panneaux photovoltaiques
Dans un monde où la pensée écologique et le respect de la nature prennent une importance croissante, l’installation de panneaux solaires s’impose comme une alternative judicieuse et novatrice. Même en 2025, l’énergie solaire demeure un pilier de la transition énergétique, offrant non seulement une solution durable pour répondre aux besoins énergétiques, mais aussi la possibilité de réduire son empreinte carbone. Toutefois, la mise en place de ces systèmes ne se résume pas seulement à une simple opération technique ; elle nécessite également de naviguer dans un cadre légal parfois complexe. La déclaration préalable pour l’installation de panneaux photovoltaïques est une étape incontournable. Cet article se propose d’explorer les tenants et aboutissants de cette procédure, en s’appuyant sur des exemples concrets et des orientations pratiques.
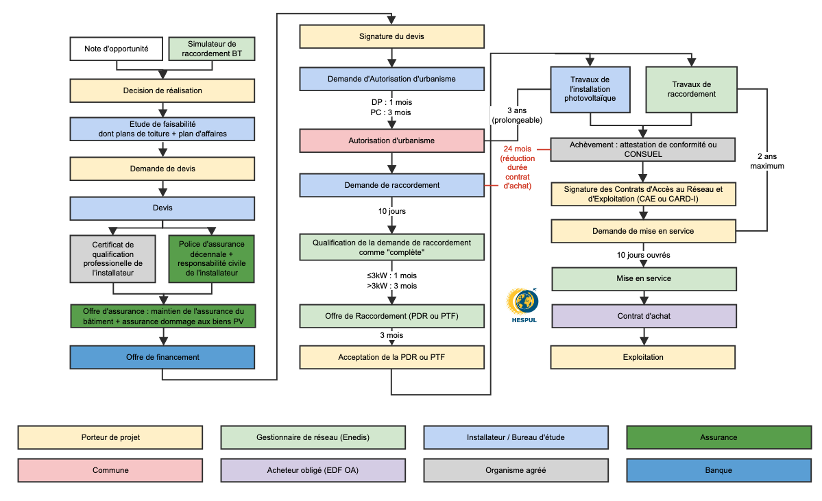
Pourquoi la déclaration préalable est-elle essentielle pour l’installation de panneaux solaires ?
Réaliser l’installation de panneaux solaires est bien plus qu’une simple démarche technique : cela implique une réflexion sur l’harmonie entre l’architecture d’un espace et ses nouvelles installations. La déclaration préalable représente alors une étape indispensable, car elle permet de valider cette harmonie face aux règles d’urbanisme.

Cadre législatif et obligation de déclaration
La déclaration préalable constitue une obligation légale pour les projets ayant un impact sur l’aspect extérieur d’un bâtiment. En France, chaque commune dispose de son propre Plan Local d’Urbanisme (PLU) qui régule les travaux d’urbanisme, et l’installation de panneaux photovoltaïques en fait partie. Cela concerne particulièrement les édifices situés dans des zones avec un poids patrimonial significatif ou dans des secteurs protégés.
Voici les différentes obligations devant être respectées :
- Respect des normes architecturales : Les poseurs de panneaux doivent s’assurer que les structures ne dénaturent pas le paysage et s’intègrent harmonieusement aux bâtiments existants.
- Conformité avec le PLU : Les projets doivent respecter les spécificités locales, qu’il s’agisse de couleurs, de formes ou de matériaux utilisés.
- Impact environnemental : Une étude préalable est souvent exigée pour évaluer l’impact visuel et écologique des installations.
Cette obligation n’est pas à négliger, car le non-respect des règles d’urbanisme peut entraîner des sanctions allant jusqu’à la démolition des installations non conformes.
Étapes pour réussir sa déclaration préalable de panneaux photovoltaïques
Pour maximiser les chances d’obtenir une déclaration joyeusement validée, plusieurs étapes cruciales doivent être suivies. L’attitude proactive dans la préparation des documents peut en effet faciliter significativement le processus d’approbation.

Guide pratique en quatre étapes principales
Voici les étapes à suivre pour obtenir une déclaration préalable efficace :
| Étape | Description |
|---|---|
| Vérification de la réglementation locale | Consulter le PLU pour identifier les spécificités de votre zone. |
| Préparation des documents | Rassembler le formulaire Cerfa ainsi que les plans associés. |
| Dépôt de la déclaration | Soumettre les documents à la mairie en personne ou en ligne. |
| Attente de la réponse | Patienter jusqu’à ce que la mairie valide ou propose des ajustements. |
Chaque étape nécessite une attention particulière, car un dossier incomplet peut forcément entraîner des retards ou des refus.
Documents indispensables pour la déclaration de travaux
Avoir un dossier complet est d’une importance capitale pour l’acceptation de la déclaration préalable. Les pièces demandées lors de l’examen d’une demande sont variées et doivent être soigneusement soigneusement élaborées.

Liste des documents à fournir
Les documents suivants sont souvent requis pour la déclaration préalable concernant l’installation de panneaux photovoltaïques :
- Formulaire Cerfa n° 13703*06 : Ce formulaire est le document principal qui devra être soigneusement complété.
- Plans de situation : Ces documents indiquent la localisation géographique précise de vos panneaux dans le cadre de votre propriété.
- Notice descriptive : Une présentation détaillée du projet est primordiale, incluant les caractéristiques techniques et l’impact sur l’environnement.
Un dossier complet et bien structuré facilitera le travail des autorités locales et augmentera vos chances d’obtenir l’accord sans aucune complication.
Les enjeux environnementaux des panneaux photovoltaïques
Installer des panneaux solaires est une décision qui dépasse le simple besoin de produire de l’électricité. Ce geste engage une responsabilité envers l’avenir énergétique de notre planète. L’importance d’agir dans un sens positif pour la planète est plus qu’évidente en 2025, alors que la crise climatique s’accélère.
Contributions à la préservation environnementale
Évaluer l’impact des installations solaires excuse l’ensemble des bénéfices qui en découlent :
- Réduction des gaz à effet de serre : Les panneaux solaires permettent de réduire la dépendance aux sources d’énergie polluantes, jouant ainsi un rôle clé dans la lutte contre le changement climatique.
- Indépendance énergétique : Produire sa propre énergie réduit considérablement la dépendance aux prix des combustibles fossiles.
- Promotion de la biodiversité : Bien intégrés, ces systèmes peuvent servir de refuge pour certaines espèces et offrir des solutions comme l’agrovoltaïsme.
Engager la transition vers les énergies renouvelables, et en particulier l’énergie solaire, est un pas vers une économie verte et durable.
Aides financières pour l’installation de panneaux solaires
Les investissements initiaux pour l’installation de panneaux photovoltaïques peuvent se montrer élevés. Cependant, plusieurs aides sont mises à disposition pour soutenir les ménages dans leurs projets solaires. En 2025, ces dispositifs se renforcent, apportant une bouffée d’oxygène pour les particuliers.
Types d’aides disponibles
Les aides financières pour l’installation de panneaux photovoltaïques sont variées :
| Aide financière | Description |
|---|---|
| Crédit d’impôt pour la transition énergétique (CITE) | Possibilité de déduire une partie des frais d’installation de votre impôt. |
| Subventions locales | Des aides financières sont généralement proposées par votre mairie pour encourager l’adoption de l’énergie solaire. |
| Prêts à taux zéro | Certains établissements bancaires offrent des prêts sans intérêts spécifiquement dédiés à la transition énergétique. |
Se renseigner auprès des collectivités et des organismes compétents est essentiel pour bénéficier de ces aides et obtenir le soutien financier nécessaire à la réussite de votre projet.


Laisser un commentaire