linky triphasé

découvrez linky 3 phases, le compteur intelligent qui optimise votre consommation d'électricité en trois phases. suivez votre consommation en temps réel et bénéficiez d'une gestion énergétique simplifiée pour un foyer plus économe et connecté.

Linky Triphasé : Tout savoir sur ce compteur innovant

Le compteur Linky triphasé est une avancée notable pour les particuliers comme pour les professionnels. Il répond à des besoins croissants en électricité, notamment pour ceux qui ont des équipements énergivores. Dans un monde où la consommation d’énergie est de plus en plus scrutée, comprendre le fonctionnement et l’importance du compteur Linky triphasé devient essentiel. Cet article vous propose un aperçu complet sur cette technologie, vous permettant d’optimiser votre consommation tout en s’adaptant à vos besoins spécifiques.

Comprendre le Linky : Monophasé vs Triphasé

La première distinction à faire concerne le type de courant. Le compteur Linky monophasé se compose d’une unique phase, alors que le Linky triphasé utilise trois phases. Cette différence majeure permet au compteur triphasé de fournir une puissance électrique plus élevée, ce qui est particulièrement avantageux dans un contexte où l’utilisation d’appareils à forte consommation est commune.

découvrez le linky 3 phases, un compteur intelligent qui optimise votre consommation d'énergie en fournissant des données précises sur votre usage électrique. idéal pour les foyers avec des besoins élevés, il permet une gestion efficace et une facturation simplifiée. informez-vous sur ses fonctionnalités et avantages dès maintenant !

Quelles sont les principales différences ?

Le compteur Linky monophasé est adéquat pour la majorité des logements. Sa puissance varie entre 3 kVA et 12 kVA. En revanche, pour les installations ayant une consommation élevée, il est souvent nécessaire de passer au triphasé, qui commence à 9 kVA. Les puissances disponibles incluent 9 kVA, 12 kVA, 15 kVA, et jusque 36 kVA pour des besoins vraiment spécifiques. La capacité à répartir le courant électrique à travers ses trois phases permet, en effet, une gestion beaucoup plus efficace de la consommation énergétique.

Pour qui le Linky triphasé est-il adapté ?

Le compteur Linky triphasé est principalement destiné aux professionnels et aux particuliers avec des besoins spécifiques. Par exemple, les constructions ayant besoin de nombreux appareils simultanés, comme les ateliers, les bureaux, ou encore les résidences avec des équipements énergivores, tels que les piscines ou les chaudières électriques, pourraient tirer profit de cette technologie. En somme, le passage au triphasé peut s’avérer judicieux pour ceux qui envisagent des travaux susceptibles d’augmenter leur consommation électrique.

découvrez tout sur le linky 3 phases : un compteur intelligent qui optimise votre consommation d'énergie, facilite la gestion de votre installation électrique et vous permet de mieux maîtriser vos factures d'électricité grâce à des fonctions avancées et une connexion en temps réel.

Les avantages d’un compteur Linky triphasé

Nombreux sont les avantages de la transition vers le Linky triphasé. D’abord, il permet d’accéder à une puissance plus stable et mieux répartie dans tout le logement, évitant les coupures de courant fréquentes. De plus, il est particulièrement efficace pour le transport de l’électricité sur de longues distances, réduisant ainsi les pertes d’énergie. En outre, ce type de compteur est idéal pour équiper correctement les maisons isolées, où l’accès à l’électricité peut être compliqué.

Comment faire le passage à un compteur Linky triphasé ?

La procédure de transition vers un Linky triphasé peut sembler complexe, mais elle est assez simple si vous suivez les étapes adéquates. Il est primordial de commencer par une évaluation de vos besoins énergétiques. Cela peut inclure la quantification des appareils énergivores présents dans votre habitation. Une fois cette évaluation réalisée, vous devez contacter votre fournisseur d’électricité pour en démarrer la procédure.

Évaluer ses besoins énergétiques

Il est crucial de dresser la liste de vos appareils électriques et de leur consommation. Pensez aux éléments tels que les chauffages électriques, les climatiseurs, ou encore des équipements de loisirs comme les spas ou les lave-linge. Ces appareils nécessitent souvent une puissance électrique supérieure. Si votre liste dépasse 9 kVA au total, envisager le passage au triphasé pourrait être une bonne option.

découvrez le linky 3 phases : un compteur intelligent qui optimise votre consommation d'énergie. apprenez comment il fonctionne, ses avantages, et comment il peut vous aider à mieux gérer votre électricité au quotidien.

Les coûts associés au compteur Linky triphasé

Changer de compteur a un coût, bien que ce dernier soit relativement modeste par rapport aux économies potentielles en matière de consommation énergétique. Les frais de changement de compteur varient selon la prestation choisie, de 39 € à 200 € en fonction des modifications à apporter au réseau électrique. Cela dit, il serait judicieux de peser cette dépense face aux économies générées en réduisant les interruptions énergétiques et les coûts d’électricité à long terme.

Offres d’électricité adaptées au triphasé

Une fois le compteur triphasé installé, il est essentiel de choisir une offre d’électricité qui correspond à vos nouveaux besoins. De nombreux fournisseurs, tels que EDF, proposent des offres qui s’ajustent aux spécificités d’un compteur Linky triphasé. Cherchez des offres qui incluent des tarifs différenciés pour les heures creuses, ce qui peut considérablement réduire vos coûts.

découvrez le linky 3 phases, un compteur intelligent qui optimise la gestion de votre consommation d'énergie. profitez d'une meilleure répartition de votre énergie, d'une facturation plus précise et d'un accès facile à vos données de consommation. transformez votre expérience énergétique et réduisez vos factures avec linky.

Conclusion sur le compteur Linky triphasé

Optimiser sa consommation électrique est aujourd’hui plus crucial que jamais. En examinant les options qu’offre le compteur Linky triphasé, vous disposez de la possibilité d’adapter votre consommation à vos besoins réels. Grâce à son fonctionnement efficace et à sa puissance supérieure, le compteur triphasé pourrait bien être la solution idéale pour répondre aux défis énergétiques de demain.

Questions Fréquemment Posées (FAQ)

Des interrogations apparaissent souvent concernant les opérations liées aux compteurs Linky triphasé. Voici quelques-unes des plus courantes :

Où sera installé le compteur Linky ?

Le compteur sera installé à l’endroit habituel, généralement dans votre local technique ou près de votre arrivée d’électricité.

Qui se charge de la pose des compteurs Linky ?

Enedis est chargé de la pose de ces compteurs sur l’ensemble du territoire.

Quelles sont les données collectées par un compteur Linky ?

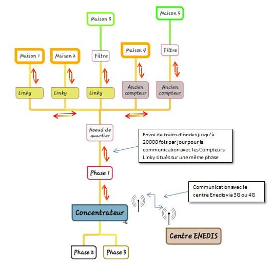
Le compteur Linky collecte des données de consommation toutes les demi-heures, permettant une analyse précise des usages.

Combien de temps prend l’installation du compteur Linky ?

L’installation d’un compteur Linky est rapide, ne nécessitant généralement qu’une demi-journée.

Pourquoi faut-il envisager de changer de puissance ?

Swap vers un compteur à puissance supérieure peut permettre d’éviter les coupures dues à une surconsommation.

Laisser un commentaire

Vous avez peut-être manqué

Panneau Photovoltaique Solaire Pro 4.9 (98%) 27224 votes

Recevez votre devis gratuit pour installer des panneaux photovoltaïque

X