panneaux solaire hydraulique

découvrez les avantages du solaire hydraulique, une solution innovante et durable pour produire de l'énergie propre. explorez comment cette technologie allie l'énergie solaire et hydraulique pour alimenter efficacement vos besoins énergétiques tout en respectant l'environnement.

Les enjeux environnementaux et les recherches sur les énergies renouvelables sont plus que jamais au cœur des préoccupations contemporaines. Dans ce contexte, les innovations technologiques telles que les panneaux solaires hydrauliques commencent à se faire une place de choix sur le marché des énergies vertes. En combinant les fonctionnalité du solaire avec celles de l’hydraulique, ces panneaux offrent des solutions prometteuses pour une consommation énergétique plus durable et responsable.

Panneaux solaires hydrauliques : l’énergie renouvelable au fil de l’eau

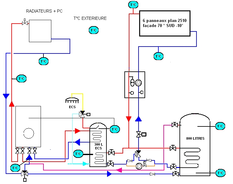
Les panneaux solaires hydrauliques mettent en avant une approche intégrée de la production d’énergie, reliant à la fois les besoins en électricité et en chaleur. Ce système innovant permet non seulement de générer de l’électricité grâce à des cellules photovoltaïques, mais aussi de capter la chaleur pour diverses applications thermiques, notamment le chauffage de l’eau.

découvrez comment l'hydraulique solaire transforme l'énergie renouvelable en électricité. explorez les avantages, les technologies et les applications de cette solution innovante pour un avenir durable.

Les panneaux solaires hybrides, également appelés PVT (photovoltaïque-thermique), sont généralement installés sur les toits des bâtiments. Ils maximisent l’utilisation de l’énergie solaire qui atteint une toiture et constituent ainsi un investissement intéressant pour les propriétaires désireux de réduire leur empreinte carbone. Voici quelques éléments clés sur les panneaux solaires hydrauliques :

  • Production simultanée : Ils produisent à la fois de l’électricité et de l’eau chaude, ce qui en fait une solution économique et efficace.
  • Économie d’espace : En combinant deux technologies en un seul système, ils optimisent l’espace nécessaire comparé à une installation séparée.
  • Rendement amélioré : Le refroidissement des cellules photovoltaïques par le système hydraulique peut augmenter leur performance de 5 à 10 %.
  • Aides de l’État : Les subventions pour les installations vertes en France permettent de rendre ces systèmes plus accessibles financièrement.

Des entreprises comme TotalEnergies et EDF Energies Nouvelles commencent à explorer ces systèmes dans leur offre, avec l’intention d’intégrer davantage d’énergies renouvelables dans leurs propositions aux consommateurs.

Fonctionnement des panneaux solaires hybrides

Un panneau solaire hybride hydraulique se compose principalement de deux parties : une partie photovoltaïque qui génère de l’électricité et une partie thermique qui utilise la chaleur de l’eau. Les principes de fonctionnement de ces panneaux sont basés sur l’absorption de la chaleur par un fluide caloporteur. Ce fluide est ensuite acheminé vers un échangeur de chaleur, qui permet de chauffer l’eau de manière efficace. Voici un aperçu des composants clés de ces systèmes :

  • Cellules photovoltaïques : Convertissent la lumière du soleil en électricité.
  • Échangeur de chaleur : Transmet la chaleur du fluide caloporteur à l’eau, chauffant ainsi l’eau sanitaire.
  • Fluide caloporteur : Un fluide qui transporte la chaleur entre les panneaux et le ballon d’eau chaude.
  • Ballon d’eau chaude : Stocke l’eau chaude produite pour un usage ultérieur.

Avec la montée en popularité des installations de panneaux solaires hybrides, les acteurs du marché commencent également à intégrer des avancées technologiques pour améliorer les rendements et faciliter les installations. L’intérêt croissant pour ces systèmes ne cesse d’augmenter, ce qui devrait encourager davantage de recherche et d’innovation dans ce secteur.

Panneau solaire hydraulique : un système deux-en-un

Le panneau solaire hydraulique intègre plusieurs avantages essentiels pour ceux qui cherchent une solution énergétique à la fois efficace et économique. Premièrement, avec la combinaison des systèmes photovoltaïque et thermique, le rendement global de l’installation est amélioré. Ainsi, cette solution permet de valoriser chaque rayonnement solaire capté. Dans le cadre d’un projet d’installation, il est important de considérer plusieurs aspects :

découvrez le potentiel de l'énergie solaire hydraulique, une solution innovante alliant l'énergie solaire et l'hydraulique pour une production d'électricité durable et respectueuse de l'environnement. informez-vous sur ses avantages, son fonctionnement et son impact positif sur la transition énergétique.
  • Évaluation des besoins : Comprendre la consommation électrique et l’utilisation de l’eau chaude au sein du logement.
  • Recherche de l’emplacement : Un toit bien orienté et dégagé est primordial pour maximiser l’ensoleillement.
  • Analyse des coûts : Évaluer l’investissement initial en fonction des économies potentielles à long terme.
  • Installation : Faire appel à des professionnels qualifiés pour garantir la performance du système.

Les entreprises comme SolaireDirect et Engie proposent des offres variées qui permettent aux consommateurs d’explorer les différentes options. Toutefois, la méfiance des particuliers envers les coûts d’installation et la rentabilité perçue peut freiner le développement des panneaux solaires hybrides. Toutefois, plusieurs études de marché révèlent que les installations de panneaux solaires hydrauliques sont appelées à se multiplier dans les années à venir.

Avantages et inconvénients du système hybride hydraulique

Pour bien évaluer l’intérêt d’une installation de panneaux solaires hybrides, il est particulièrement pertinent de considérer leurs avantages et inconvénients.

Avantages Inconvénients
Rendement énergétique supérieur Coût initial élevé
Valorisation optimale de l’énergie solaire Complexité d’installation
Économies considérables sur les factures d’énergie Dépendance à l’ensoleillement
Éligibilité à des subventions étatiques Maintenance régulière nécessaire

En somme, opter pour un tel dispositif hybride peut réellement transformer les habitudes de consommation d’énergie. Cependant, cette option requiert une analyse approfondie ainsi qu’un engagement financier conséquent.

Panneaux solaires hybrides : installations et coûts associés

Les coûts liés à l’installation de panneaux solaires hybrides sont une question récurrente pour les propriétaires souhaitant intégrer cette technologie. En général, le prix d’un système de panneaux solaires hydrauliques varie en fonction du nombre de kilowatts-crête (kWc) nécessaires et du type de système mis en place. Pour les installations standard, le budget peut osciller comme suit :

Type d’installation Coût total (fournitures et pose)
Panneaux solaires photovoltaïques (3 kWc) Entre 7 500 € et 14 000 €
Panneaux solaires thermiques (chauffage) 5 000 € – 19 000 €
Panneaux solaires hybrides (3 kWc) 12 000 € – 16 000 €

En plus de l’investissement initial, les aides financières octroyées par l’État pour installer des panneaux solaires hybrides sont variées. Parmi les plus populaires, on retrouve MaPrimeRénov’ et l’éco-prêt à taux zéro qui aident à réduire le coût global de l’investissement.

découvrez l'énergie solaire hydraulique, une solution innovante et durable pour produire de l'électricité tout en préservant l'environnement. explorez ses avantages, son fonctionnement et son potentiel pour un avenir énergétique responsable.

Les entreprises telles que Neoen et Voltalia sont également actives sur le marché et offrent diverses solutions pour rendre ces systèmes plus accessibles. En tenant compte des bénéfices énergétiques à long terme, l’investissement peut rapidement se révéler intéressant.

Aides financières et subventions pour panneaux solaires hydrauliques

Pour rendre l’installation de panneaux solaires hydrauliques plus abordable, plusieurs aides et subventions sont disponibles. Ces dispositifs incitatifs encouragent les particuliers à se tourner vers les énergies renouvelables. Voici comment en bénéficier :

  • MaPrimeRénov’ : Aide financière pour la rénovation énergétique qui remplace le CITE.
  • L’éco-prêt à taux zéro : Prêt sans intérêt pour des travaux d’amélioration de performance énergétique.
  • Le tarif d’achat EDF : Obligation d’achat par EDF de l’électricité produite à un tarif fixe.
  • Prime énergie : Aide basée sur la consommation d’énergie et les performances des installations.
Aide Critères Montant
MaPrimeRénov’ Habitation principale, travaux énergétiques Variable selon les travaux
Éco-prêt Travaux énergétiques Jusqu’à 30 000 €
Prime énergie Rénovation énergétique Variable selon les ressources

Il est essentiel pour les particuliers de se renseigner sur les différentes options disponibles, notamment via des plateformes comme Solaire Pro et Photovoltaïque Guide, où l’on peut trouver des conseils éclairés sur comment bénéficier de ces aides.

Panneaux solaires hydrauliques : avis et témoignages

De nombreux utilisateurs de panneaux solaires hybrides commencent à partager leurs expériences, révélant souvent une satisfaction évidente quant à leur efficacité et à leurs résultats financiers. Les témoignages montrent que ces systèmes hybrides offrent non seulement des économies sur les factures d’électricité, mais permettent également une certaine autonomie énergétique.

Des clients rapportent des réductions significatives de leurs factures énergétiques. Pour illustrer cela, voici quelques retours d’expériences :

  • Efficacité : Beaucoup ont noté que l’association photovoltaïque-thermique permet une consommation d’énergie beaucoup plus économique.
  • Confort : Avec une production d’eau chaude directement à partir des panneaux, les clients se disent ravis de la qualité de l’eau et de sa disponibilité.
  • Rentabilité : Certains témoignent avoir récupéré leur investissement initial en moins de cinq ans grâce aux économies d’énergie.
  • Écologie : Fierté de contribuer à la réduction de leur empreinte carbone a été relevée comme un aspect motivant dans leur choix d’installation.

Chez des professionnels comme Photowatt et GreenYellow, reviews similaires peuvent être trouvées concernant la haute satisfaction clientèle. Ces données renforcent l’idée que l’investissement dans des systèmes hybrides apporte des bénéfices tangibles, à la fois économiques et environnementaux. Ces technologies ont de l’avenir et ouvrent la voie à une meilleure gestion énergétique pour les consommateurs avertis.

Laisser un commentaire

Vous avez peut-être manqué

Panneau Photovoltaique Solaire Pro 4.9 (98%) 18450 votes

Recevez votre devis gratuit pour installer des panneaux photovoltaïque

X