schema electrique consuel
Schéma Électrique Consuel : Un Guide Complet
La compréhension des exigences liées au schéma électrique Consuel est cruciale pour garantir la conformité des installations électriques en France. Que vous soyez un professionnel de l’électricité ou un particulier souhaitant installer un système électrique, ce guide vous apportera des informations détaillées sur les schémas unifilaires, les normes à respecter et les documents nécessaires pour obtenir l’attestation du Consuel.
Les instructions concernent non seulement l’aspect technique des installations, mais aussi l’importance d’avoir des schémas correctement documentés. Des documents bien réalisés permettent de faciliter les démarches administratives, tout en assurant la sécurité des usagers.
Compréhension du Schéma Unifilaire
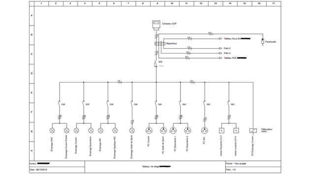
Le schéma unifilaire est une représentation graphique de l’installation électrique. Il résume tous les circuits et composants de manière simplifiée. Cela facilite la compréhension rapide de l’agencement et des connexions dans l’installation. Les professionnels doivent fournir un schéma unifilaire lors des demandes de certification auprès du Consuel.
Les normes en vigueur stipulent que ce schéma doit être conforme à la norme NF C 15-100. Incluant les détails sur le tableau électrique, les protections, les dispositifs de coupure, et la mise à la terre, ce schéma est essentiel pour garantir la sécurité des installations et la conformité aux normes.
Importance des Normes
La conformité aux normes est primordiale pour éviter les problèmes lors des contrôles. Le Consuel impose des exigences strictes concernant la sécurité, l’ergonomie et la qualité des installations électriques. En négligeant ces normes, les risques d’accidents électriques, voire d’incendies, augmentent considérablement.
C’est pourquoi il est essentiel de suivre les recommandations fournies dans les divers guides et conventions, accessibles sur des plateformes telles que Installation et rénovation électrique, où des schémas types peuvent servir de modèles pour vos propres plans.
Schémas Électriques pour Onduleur de Chaîne
Lors de l’installation d’un système solaire, un schéma électrique approprié est indispensable. Ce schéma met en lumière l’interconnexion entre les panneaux solaires, l’onduleur de chaîne et le réseau électrique. Les installations avec onduleurs de chaîne sont populaires car elles sont efficaces même en cas d’ombrage partiel sur un panneau.
Deux types courants de schémas sont disponibles : ceux avec parafoudres et ceux sans. Les installations dotées de parafoudres sont recommandées pour protéger l’équipement contre les surtensions, un aspect souvent négligé dans les anciens systèmes.
Schémas Unifilaires Typiques
Parmi les schémas disponibles pour les onduleurs de chaîne, nous pouvons citer :
- Une chaîne de panneaux sans parafoudre
- Une chaîne de panneaux avec parafoudre
- Deux chaînes de panneaux sans parafoudre et avec parafoudre
- Installations triphasées également avec et sans parafoudres
Ces documents sont essentiels pour obtenir le certificat Consuel car ils garantissent que toutes les connexions sont correctement réalisées et répondent aux exigences de sécurité. Retrouvez tous ces modèles sur des sites spécialisés comme Plans Câblage.
Schémas Électriques pour Micro-Onduleurs
Les micro-onduleurs offrent des avantages distincts par rapport aux onduleurs de chaîne, notamment en termes de rendement énergétique, surtout dans des conditions d’ensoleillement fluctuantes. Comme pour les onduleurs de chaîne, des schémas de raccordement pour les micro-onduleurs sont cruciaux.
Vous trouverez plusieurs types de schémas de micro-onduleurs, qui peuvent comprendre des installations avec parafoudres. Une documentation correcte permet de garantir que chaque composant fonctionne de manière optimale et en toute sécurité.
Schémas Disponibles
Les schémas de micro-onduleurs comprennent :
- Une ligne de panneaux sans parafoudre
- Une ligne avec parafoudre
- Deux lignes de panneaux avec parafoudre dans le tableau général
Avoir ces schémas unifilaires bien documentés est essentiel pour passer les évaluations du Consuel. De nombreux sites, comme Forum Photovoltaïque, proposent des ressources utiles à cet égard.
Procédure de Demande au Consuel
Obtenir l’attestation du Consuel nécessite de suivre une procédure précise. Il est impératif de réunir tous les documents, y compris le schéma unifilaire, l’attestation de conformité et un rapport de vérification de l’installation. La soumission de ces documents auprès du Consuel se fait généralement via un dossier complet pour faciliter l’évaluation.
Au-delà des aspects techniques, il est tout aussi important de s’assurer que l’installation respecte toutes les règles d’urbanisme et les réglementations locales. Les démarches auprès des administrations locales peuvent également inclure des demandes de permis de construire, surtout pour des installations plus grandes.
Documents Nécessaires
Parmi les documents à fournir, on trouve :
- Le schéma unifilaire de l’installation
- Une attestation de conformité
- Un rapport de vérification de l’installation
- Les justificatifs des qualifications des installateurs
Préparer ces documents avec soin évite les retards dans l’obtention de l’attestation et permet une installation qui répond aux exigences de sécurité.
Ressources Supplémentaires et Outils
De nombreux outils en ligne permettent de réaliser des schémas électriques unifilaires conformes.Des logiciels spécialement conçus pour la conception de schémas peuvent simplifier cette tâche. Des plateformes comme schémas électriques fournissent des logiciels et des modèles pour aider les utilisateurs dans cette démarche.
Consultez également des blogs comme Forum Photovoltaïque pour des conseils et des retours d’expérience d’autres utilisateurs ayant navigué dans le processus de validation.


Laisser un commentaire